学会公众号

10部门印发《国家基本公共服务标准(2023年版)》

  • 发布时间: 2023-08-11 16:44:00
  • 【字号:
  • 阅读: 16564
  • 图片


    近日,经国务院批准同意,国家发展改革委等10部门联合印发了《国家基本公共服务标准(2023年版)》。


    卫生健康重点

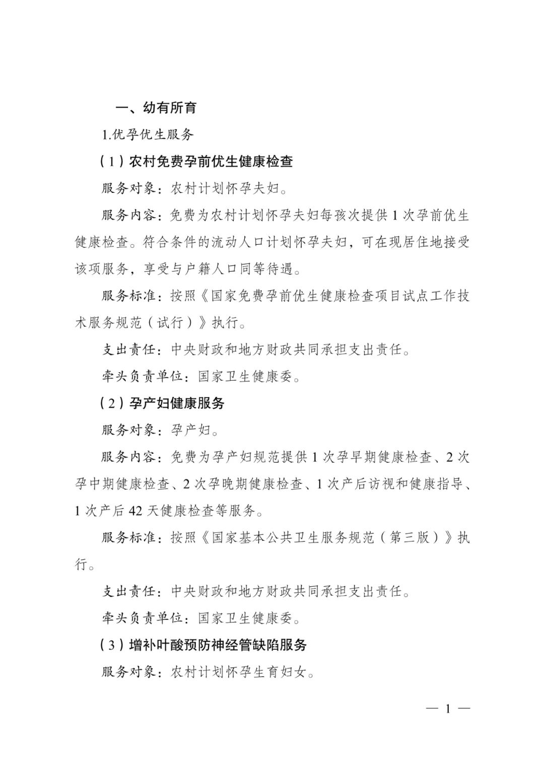
    在幼有所育部分新增1项“增补叶酸预防神经管缺陷服务”

    提高“义务教育阶段免除学杂费”“农村义务教育学生营养膳食补助”“计划生育家庭特别扶助”三个服务项目服务标准

    扩大农村危房改造、特殊群体集中供养2项服务服务对象范围

    规范完善孕产妇健康服务、生育保险等41项服务的服务内容、标准和支出责任

    对预防接种、健康教育与健康素养促进等10个项目的牵头负责单位进行了调整,进一步明晰了部门职责


    全文如下


    近日,经国务院批准同意,国家发展改革委等部门联合印发了《国家基本公共服务标准(2023年版)》(以下简称《国家标准2023》)。

    《国家标准2023》是自2021年国家基本公共服务标准发布实施 以来的首次调整。与2021年版国家基本公共服务标准相比,《国家标准2023》新增了1个服务项目(增补叶酸预防神经管缺陷服务),提高了3个服务项目 的服务标准(义务教育阶段免除学杂费、农村义务教育学生营养膳食补助、计划生育家庭特别扶助),扩大了2个服务项目的服务对象范围(农村危房改造、特殊群 体集中供养)。此外,《国家标准2023》还完善规范了孕产妇健康服务、生育保险等41个服务项目的服务内容、服务标准、支出责任的表述,并调整了健康教 育与健康素养促进等10个服务项目的牵头负责单位。

    为 抓好《国家标准2023》的贯彻落实工作,国家发展改革委等部门联合印发通知,对各地提出具体要求:一是要对照《国家标准2023》,抓紧调整本地区基本 公共服务实施标准,确保不低于国家标准。二是要加强人员、财力、设施等要素保障,确保《国家标准2023》及本地区实施标准规定的服务项目落地落实,人民 群众可获得、有感受。三是要加强标准监测评估,对实施情况适时组织联合检查和效果评估,加强监测预警。对于各地超出国家标准的基本公共服务事项,要切实加 强财政承受能力评估,履行相关审批程序,确保财力有保障、服务可持续,并做好事后报备工作。

    图片



    图片



    图片



    图片



    图片



    图片



    图片



    图片



    图片



    图片



    图片



    图片



    图片



    图片



    图片



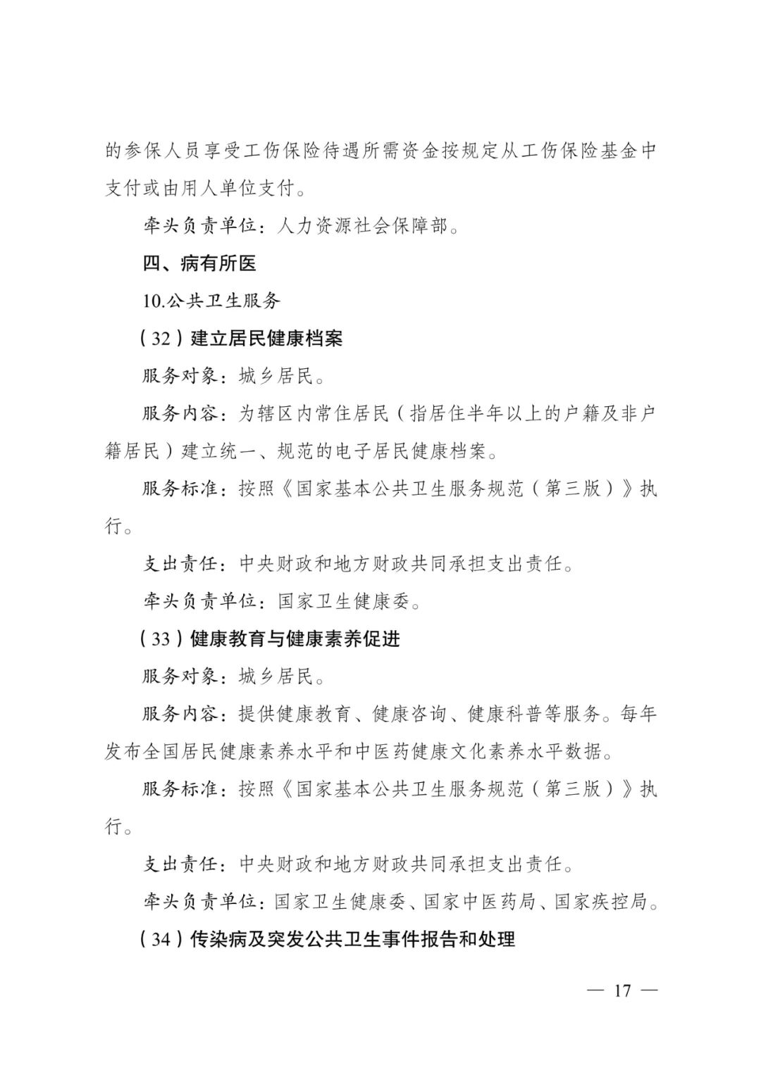
    图片



    图片



    图片



    图片



    图片



    图片



    图片



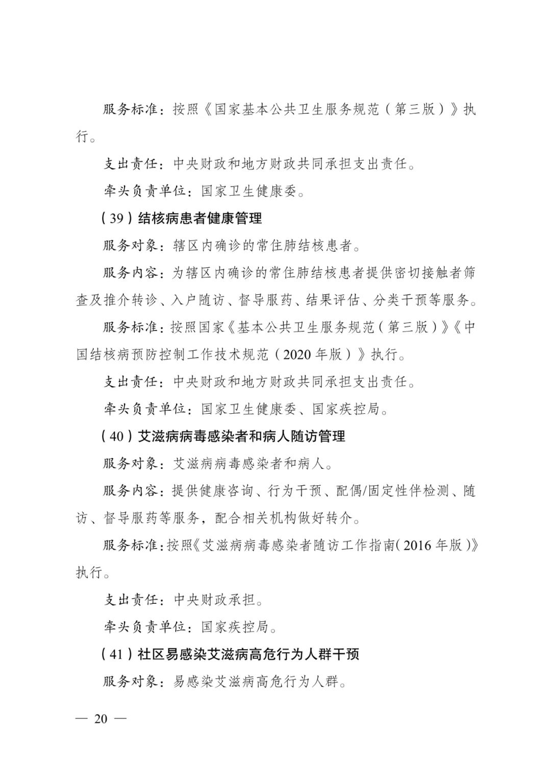
    图片



    图片



    图片



    图片



    图片



    图片



    图片



    图片



    图片



    图片



    图片



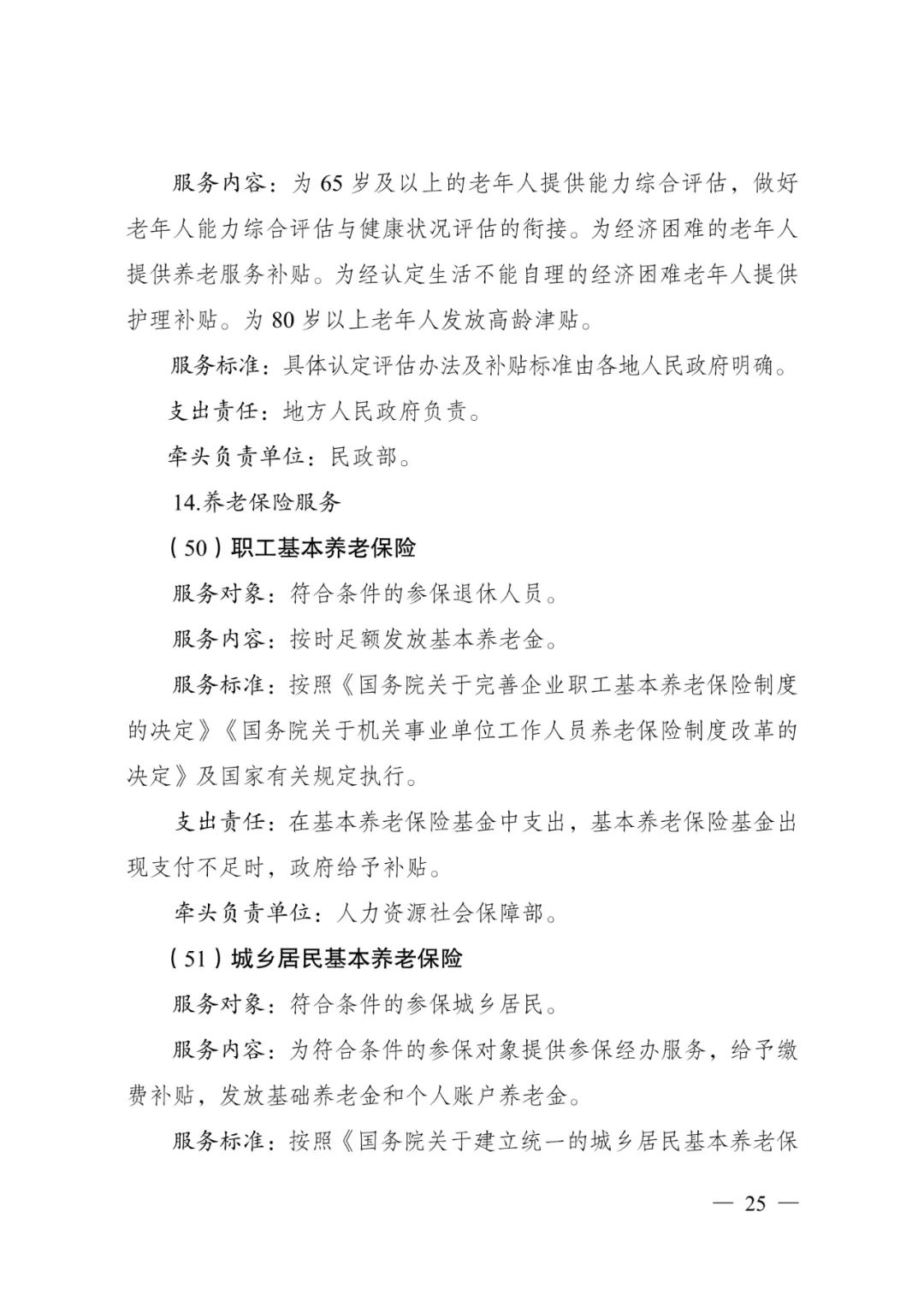
    图片



    图片



    图片



    图片



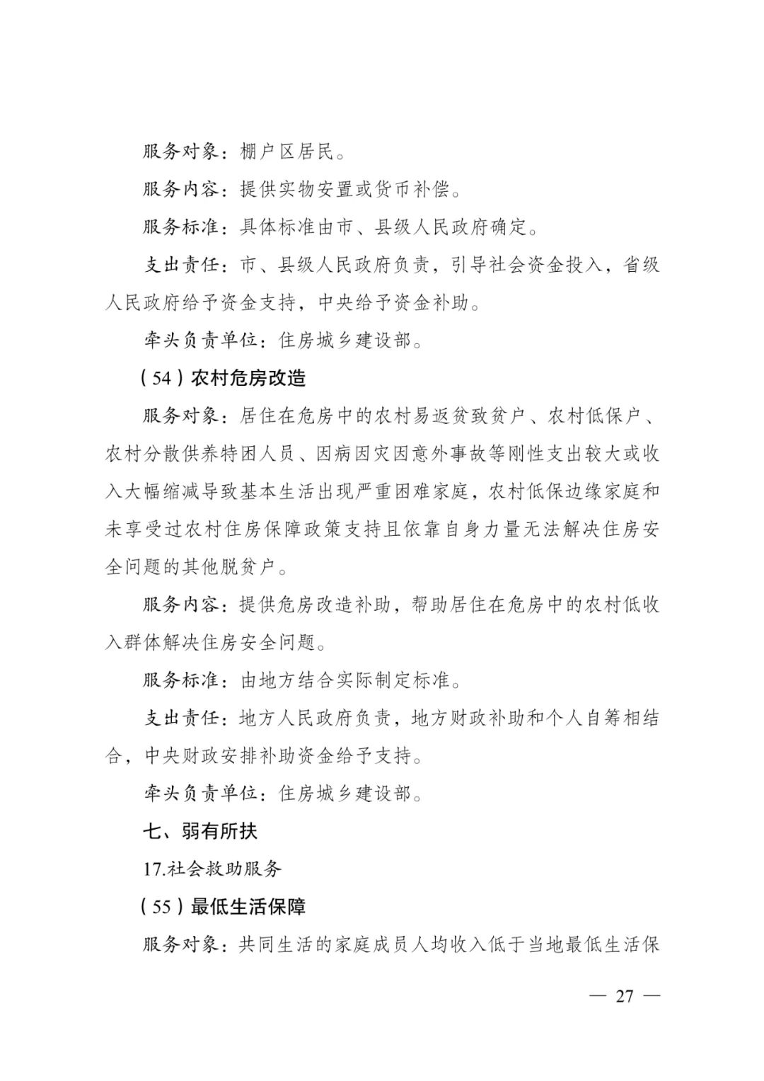
    图片



    图片



    图片



    图片



    图片



    图片



    国家发展改革委负责同志就《国家基本公共服务标准(2023年版)》答记者问


    近日,经国务院批准同意,国家发展改革委等部门联合印发了《国家基本公共服务标准(2023年版)》(以下简称《国家标准2023》),并发出通知,要求各地区结合实际认真贯彻落实。日前,国家发展改革委负责同志就《国家标准2023》制定出台有关情况回答了记者的提问。
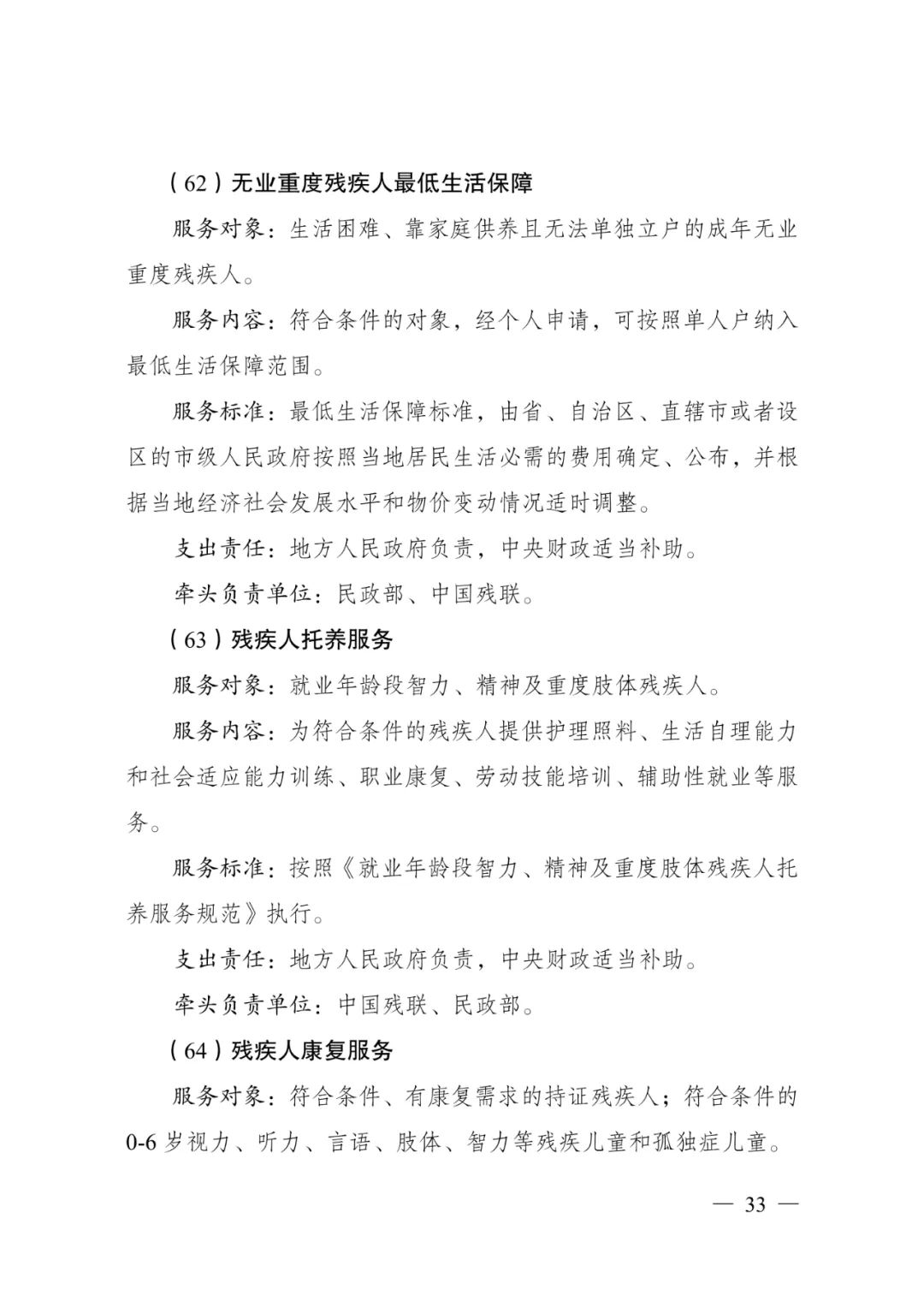
    问:出台《国家标准2023》有何背景?
    答: 近年来,按照党中央、国务院部署要求,在各地各有关部门的积极推动下,基本公共服务标准体系建设取得明显成效,涵盖国家、行业、地方和基层服务机构的基本 公共服务标准制度框架已搭建完成,原有的80项基本公共服务项目已经基本落实到位,为保障和改善民生发挥了积极作用。具体来看:
    一是国家基本公共服务标准出台实施。2021 年,国家首次出台基本公共服务标准,明确了幼有所育、学有所教、劳有所得、病有所医、老有所养、住有所居、弱有所扶、优军服务保障、文体服务保障等9个领 域80个基本公共服务项目的对象、内容、标准、支出责任和牵头负责单位,成为政府履行公共服务职责和人民享有相应权利的重要依据。
    二是各地区基本公共服务实施标准均已印发。31个省(自治区、直辖市)均对标对表国家标准和本地区的实际需要,制定出台了本地区基本公共服务实施标准,切实增强可落实性和可操作性。
    三是重点行业基本公共服务标准加快完善。各部门对照国家基本公共服务标准,进一步细化完善现有标准规范,并制定了一批急需短缺的行业标准,为2021年规定的80项基本公共服务项目的具体实施提供了有力支撑。
    四是各地积极探索创新基层服务机构标准化管理。国家发展改革委和市场监管总局、财政部,共同组织50个地方开展基层服务机构标准化管理试点示范,积累了一批可复制可推广的好经验、好做法。
    在 前期工作基础上,为加强国家标准与各行业标准衔接,实现国家基本公共服务标准与群众需求及各领域发展情况“同频共振”,按照中办、国办《关于建立健全基本 公共服务标准体系的指导意见》明确的“推动标准水平动态有序调整”要求,国家发展改革委会同有关部门,及时对标对表党中央、国务院关于基本公共服务做出的 新决策新部署,启动了国家基本公共服务标准动态调整工作,形成了新版国家基本公共服务标准。
    问:出台《国家标准2023》有何重要意义?
    答:《国家标准2023》是国家基本公共服务标准制度建立以来发布实施的第二版标准,是国家基本公共服务标准的首次调整,意义重大。
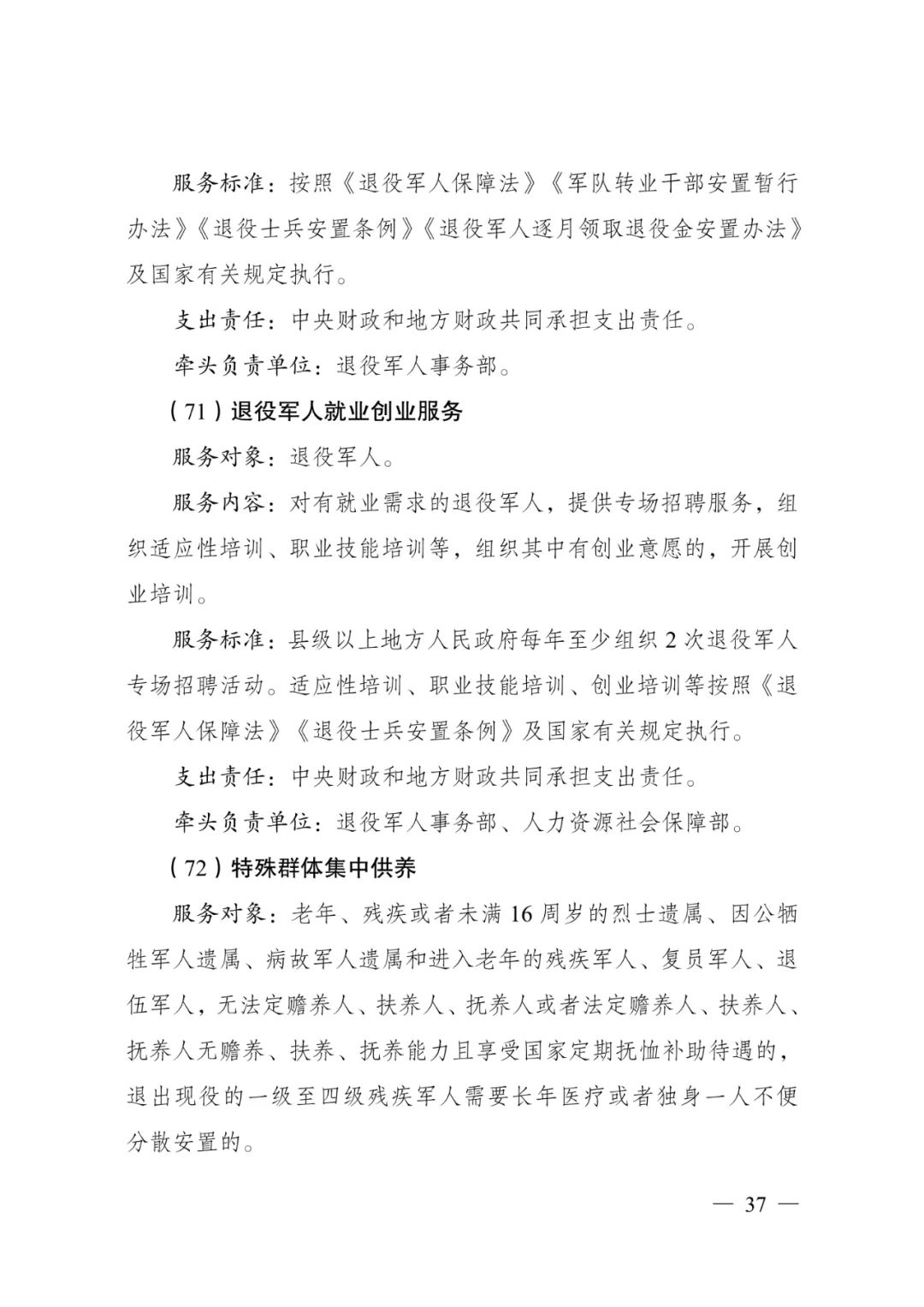
    一是落实党的二十大部署、健全基本公共服务体系的必然要求。党 的二十大报告明确提出“健全基本公共服务体系,提高公共服务水平,增强均衡性和可及性”。这是党的二十大报告立足“我国社会主要矛盾已经转化为人民日益增 长的美好生活需要和不平衡不充分的发展之间的矛盾”战略判断,着眼“增进民生福祉,提高人民生活品质”目标任务对公共服务体系建设提出的新要求。根据经济 社会发展情况变化,聚焦人民群众的“急难愁盼”,及时更新完善国家标准,实现基本公共服务范围和保障标准的常态化动态调整,是健全基本公共服务体系的必然 要求。
    二是健全完善基本公共服务标准体系的必然之举。国 家基本公共服务标准是基本公共服务标准体系的基础,与各相关行业服务标准相互衔接、互相支撑。近年来,按照中央部署,部分行业主管部门推出了新的服务项 目、提高了服务标准、扩大了服务对象和内容,进一步完善了本行业领域的服务标准。及时根据相关行业领域标准变化,对国家基本公共服务标准进行完善,将行业 标准变化反映到国家基本公共服务标准中,有利于确保国家标准准确性、严肃性、权威性,可以说是健全完善基本公共服务标准体系的必然之举。
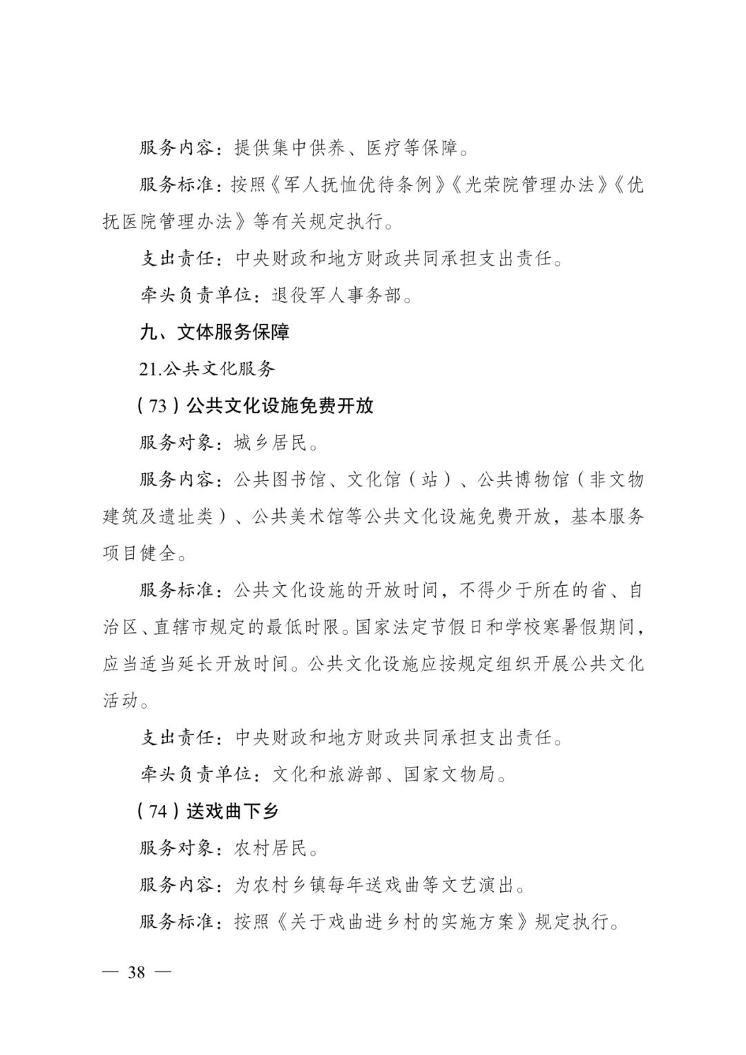
    三是持续增进人民群众获得感、幸福感和安全感的务实举措。国 家基本公共服务标准是民生保障的底线标准,是各领域民生底线的汇总集合。出台新版国家基本公共服务标准,根据经济社会发展新情况增加服务项目、提高服务标 准、扩大服务对象、增加服务内容,有利于进一步织密筑牢民生网底,切实兜住兜牢民生底线,不断增强人民群众获得感、幸福感和安全感。
    问:出台《国家标准2023》对政府和群众而言意味着什么?
    答:公共服务关系民生,连接民心。国家基本公共服务标准既关系政府职责,也关系群众实际生活。
    对于政府而言,国 家基本公共服务标准界定了政府民生兜底保障的范围和程度,是政府向人民群众做出的、必须予以兑现的“硬承诺”,是各级政府必须履行的“责任状”。出台新版 国家基本公共服务标准,实质上就是政府对群众做出了新的民生保障承诺,需要做的民生实事、“关键小事”更多了,各种资源投入也会更多。
    对于群众而言,国 家基本公共服务标准明确了人民群众可以依法享有的基本公共服务事项,可以说是一份服务事项清晰、服务标准明确的“福利单”,更是一份保障自身权益的“明白 卡”。出台新版国家基本公共服务标准,意味着群众能享受到的福利水平更高了,得到的实惠更多了,得到的权益保障更全面了。
    问:与旧版国家标准相比,新版国家标准作了哪些调整?
    答:按照党中央、国务院部署要求,《国家标准2023》在保持总体结构与旧版国家标准一致的基础上,对部分服务项目进行了“增”“提”“调”,涉及调整服务事项共计48项,占总项目数的60%。具体来讲有五个方面的调整:
    一是新增服务项目1项。《国 家标准2023》在幼有所育部分新增了1项“增补叶酸预防神经管缺陷服务”,即为农村计划怀孕生育妇女在孕前3个月至孕早期3个月增补叶酸,并提供健康指 导、追踪随访等服务。该项服务为妇幼重大公共卫生服务项目,本次将其纳入国家基本公共服务标准,目的是为农村妇女享有该项服务提供更有力的制度保障。
    二是提高服务标准3项。包 括“义务教育阶段免除学杂费”“农村义务教育学生营养膳食补助”“计划生育家庭特别扶助”三个服务项目。其中,义务教育阶段生均公用经费基准定额小学由 650元提高到720元,初中由850元提高到940元,寄宿制学校公用经费在生均公用经费基准定额基础上按寄宿生数年生均增加300元,提高了100 元。“农村义务教育学生营养膳食补助”的国家基础标准由原来的每生每天4元提高至每生每天5元。“计划生育家庭特别扶助”服务项目中,不同类别的服务对象 每人每月的特别扶助金有了明显的提高,增长幅度均在30%以上。
    三是扩大服务对象2项。包括农村危房改造、特殊群体集中供养2项服务,分别将服务对象扩大到农村低保边缘家庭和未享受过农村住房保障政策支持且依靠自身力量无法解决住房安全问题的其他脱贫户,以及退出现役的一级至四级残疾军人需要长年医疗或者独身一人不便分散安置的军人。
    四是规范完善了41项服务项目的表述。根据最新文件精神,对孕产妇健康服务、生育保险等41项服务的服务内容、标准和支出责任进行了规范完善。
    五是调整牵头负责单位10项。考虑到国家疾控局等新机构设立和职能划转的影响,对预防接种、健康教育与健康素养促进等10个项目的牵头负责单位进行了调整,进一步明晰了部门职责。
    问:调整基本公共服务标准遵循了哪些原则?
    答:此次调整主要遵循了三项原则:
    一是有据可依、有制可循。调整国家基本公共服务标准,必须有明确的党中央、国务院文件或已出台的法律法规作为依据。国家基本公共服务标准是对党中央、国务院部署民生事项的进一步细化。
    二是尽力而为、量力而行。国 家基本公共服务标准调整,要充分考虑经济发展状况和财政负担能力,既要积极回应群众期盼,也要避免吊高胃口、过度承诺。新增服务项目、提高服务标准、扩大 服务范围等调整,一方面必须经过严格的财政承受能力评估,确保新标准能落实、可持续,另一方面也需要落实人员等各类资源配置,确保服务“承诺必达”。
    三是大稳定、小调整。国家基本公共服务标准是基本公共服务标准体系的基础性政策文件,保持总体稳定性、连续性,有利于逐步实现制度成熟定型。因此,新版国家标准与旧版国家标准的文件框架、表述方式保持总体稳定、大体一致,仅对服务项目、服务标准、服务内容、牵头负责部门等做出具体调整。
    问:对各地区贯彻落实《国家标准2023》提出了哪些具体要求?
    答:《通知》对各地区贯彻落实《国家标准2023》提出5方面要求:
    一是抓紧调整实施标准。各地要对照《国家标准2023》,结合本地实际,抓紧调整本地区基本公共服务实施标准,确保不低于国家标准。各地区实施标准要于今年12月底前印发实施,并及时向社会公布。
    二是加强调整论证评估。各地要坚持尽力而为、量力而行,对于超出国家标准的新增服务项目、提高服务标准、扩大服务对象以及增加服务内容等事项,要切实加强财政承受能力评估,履行相关审批程序,确保财力有保障、服务可持续。
    三是做好事后报备工作。各地要在本地区实施标准印发后1个月之内,将超出《国家标准2023》规定的服务项目、服务标准、服务对象和服务内容等事项,向国家发展改革委、财政部及相关行业主管部门报备,说明超标事项的必要性、合理性和可行性。
    四是确保服务有效落实。各地要加强人员、财力、设施等要素保障,强化公共服务供给能力建设,确保《国家标准2023》及本地区实施标准规定的服务项目落地落实,人民群众可获得、有感受。
    五是加强标准监测评估。各地发展改革委要牵头会同相关行业主管部门,统筹做好本地区基本公共服务实施标准落实工作,适时组织实施情况的联合检查和效果评估,加强监测预警,重大情况及时向省(区、市)人民政府和国家发展改革委报告。

    来源:国家发展改革委网站



    点赞:
      (0)
      分享:
      • 关于我们
      • 技术信息
      云南省医学会
      友情链接:云南建投绿美发展有限公司 - 老挝英菲迪集团